US Sender Registration app
To send application-to-person (A2P) messages in the USA over short code, 10 Digit Long Code (10DLC), or Toll-Free Number (TFN) businesses must complete a one-time mandatory registration process with US Mobile Network Operators (MNOs) and underlying registrars.
Registration requires you to provide information about your company or organization, such as legal name, size, type (public, private, or nonprofit), website address, and contact information.
This guide describes how to use the US Sender Registration app to help you through this process.
Get a number
Before you start the campaign registration process, you need to obtain a number.
Request a US short code
To request a US short code, use the Buy numbers process. After each step, click Next:
- Go to Channels and Numbers, and click Numbers.
- Click Buy Number and select Buy Number.
- Select the destination Country as United States.
- Select the Capabilities you require.
- In the list of number types, select Short code.
- Review the available offers and select an offer.
- Provide any additional required information and set the quantity.
- Submit your request.
For more information on buying numbers, see Buy numbers.
Buy a 10DLC number
To buy a 10DLC number, use the Buy numbers process. After each step, click Next:
- Go to Channels and Numbers, and click Numbers.
- Click Buy Number.
- Select the destination Country as United States.
- Select the Capabilities you require.
- In the list of number types, select 10DLC.
- Review the available offers and select an offer.
- Provide any additional required information and set the quantity.
- Submit your request.
You can track the status of your request under the My Requests tab.
For more information on buying 10DLC numbers, see Buy Numbers.
Buy a Toll-Free Number
To buy a Toll-Free Number, use the Buy numbers process. After each step, click Next:
- Log in to your Infobip account.
- Go to Channels and Numbers > Numbers.
- Click Buy Number.
- Select the destination Country as United States, and then click Next.
- Select the Capabilities you require (for example, SMS, Voice).
- Click Next.
- In the list of number types, select Toll-free.
- Review the available offers and select an offer.
- Provide any additional required information and set the quantity.
- Submit your request.
You can track the status of your request under the My Requests tab.
For more information on buying numbers, see Buy Numbers.
Registration
After you request or buy a number, you can start the registration process.
To open the US Sender Registration app, go to Channels and Numbers → Tools and Compliance → US Sender Registration.
About brands
In the US Sender Registration app, a brand refers to a business that will be launching a messaging campaign. It can be your own business, or it can be your clients' business, if you are enabling messaging on behalf of your clients. A brand is a prerequisite for campaign registration.
On the Brands tab, you see the list of brands that you have enabled for US short code and/or 10DLC registration, when they were created, and in how many campaigns they are used.
Click Create brand to set up a new brand. You need to populate the form according to the number types that you are allowed or wish to register.
- For US short codes, brand information is submitted to the carrier, together with campaign information, as part of the registration process.
- For 10DLC, the brand is registered directly with The Campaign Registry (TCR). For more information, see 10DLC Brands.
You may be charged pass-through fees for your brand 10DLC registration. For more detail about the fees, see North America pass-through fees (opens in a new tab).
When you click on a specific brand, you see the following tabs:
- Number types Shows brand status per number type. For brands that have been registered for 10DLC, you can also request additional vetting for a higher throughput. For more information, see Brand vetting.
- Campaigns Shows campaigns linked to the brand.
- Brand details Shows brand information that has been provided with brand creation.
Brand status
When you create or register a brand, it is assigned a status based on the number type. The following table lists the possible statuses.
Number type | Brand status | Description |
---|---|---|
US short code | Unavailable | US short code registration has been disabled for your account. Contact Support (opens in a new tab) for help. |
US short code | Ready to use | Brand can be used for US short code campaign registration. |
10DLC | Available | Brand can be registered for 10DLC. |
10DLC | Submitted | Brand has been submitted for registration. |
10DLC | Registered | Brand has been registered for 10DLC. |
10DLC | Failed | Brand registration failed. Check failure reason under brand details, and update the brand data. |
About campaigns
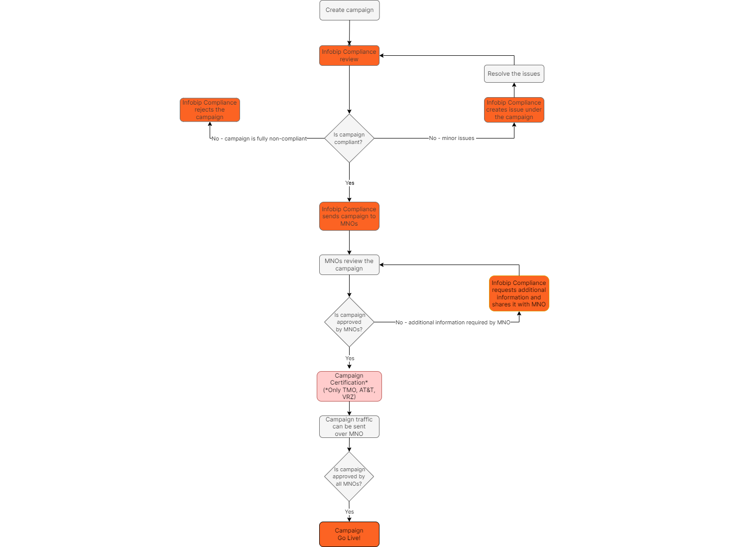
A campaign describes your mobile messaging program in detail, including the user experience (for example, call to action, opt-in, opt-out, and message flow) and information about how the service will be promoted. Each campaign is reviewed by the Infobip Compliance team to ensure that the campaign is compliant with the CTIA (Cellular Telecommunications Industry Association) guidelines as well as operator-specific regulations and requirements.
You may be charged pass-through fees for your campaign registration. For more detail about the fees, see North America pass-through fees (opens in a new tab).
On the Campaigns tab, you see the list of campaigns you have created and/or registered with Infobip. By clicking on a specific campaign, you can see the campaign details, carrier status and issues.
Create a campaign
You can create a campaign in one of the following ways:
- From the Campaigns tab, click Create Campaign
- From the Brands tab, select a brand from the list, and then on the Brand Details page, click Create Campaign
- By triggering Create from existing campaign, which opens a pop-up asking you which campaign you want to use as template and the sections you want to copy from it
You can either save your campaign as a draft or submit it for review and registration.
Campaign registration flows
Campaign registration flows differ depending on campaign type.
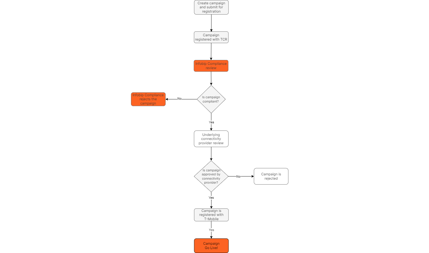
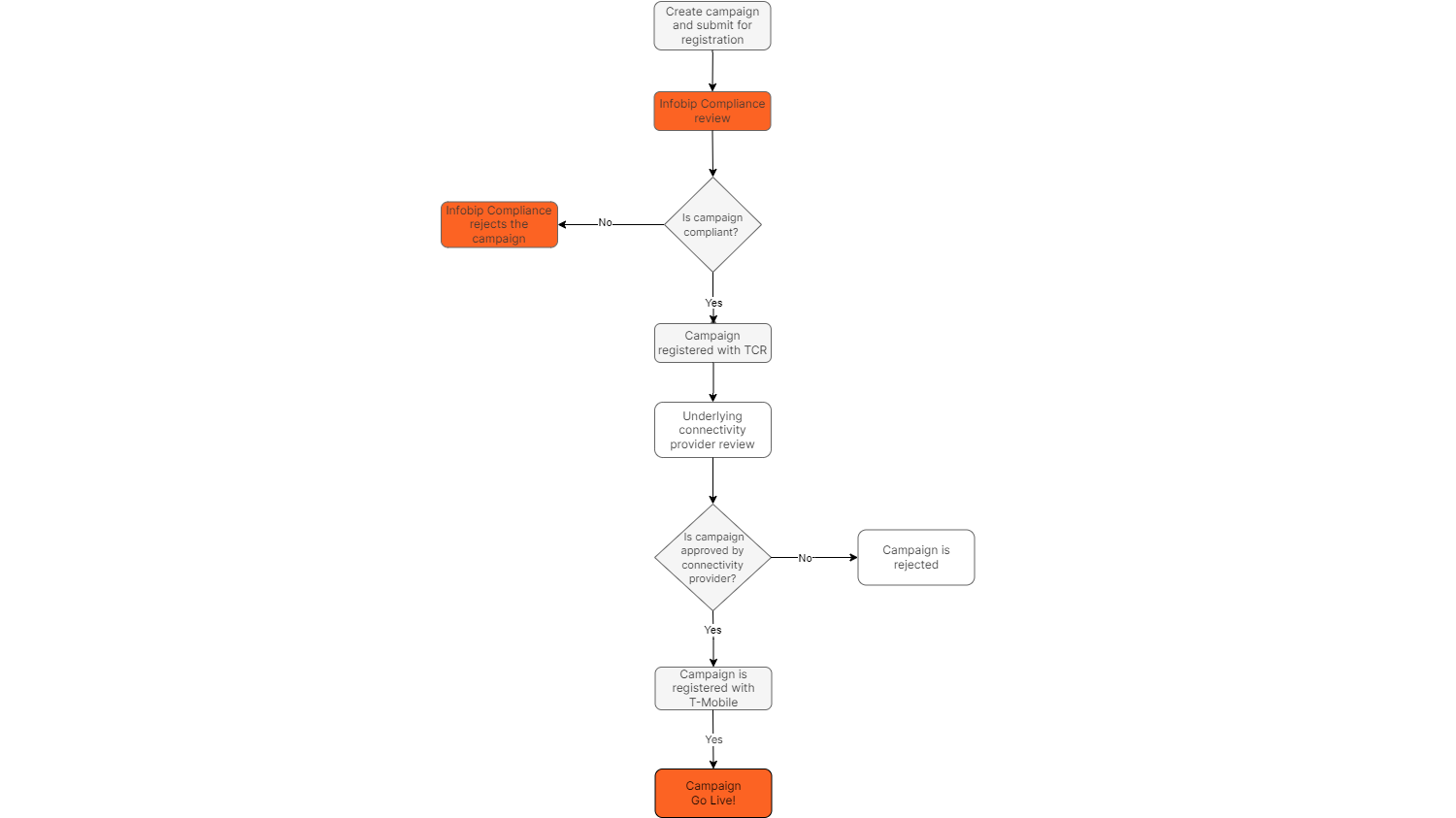
US short code campaign registration flow

10DLC campaign registration flow

Infobip campaign review and issues
All short code and 10DLC programs will be reviewed for compliance. In the event that the Infobip Compliance team finds any non-compliance issues, you are notified over the web interface. For US short codes, these are sent as issues for you to resolve. You can see your issues on the Issues tab, under Campaign Details.
When you submit the updated values, the Infobip Compliance team reviews your response, and accepts or rejects the updates. The team can also raise new issues. For 10DLC programs, any non-compliance issues will result in a rejection. You can see the rejection reason on the Campaign tab, under REJECTION reason. When you correct the non-compliance issues, you can resubmit a new campaign that corrects the rejection reason.
Submission to MNOs and MNO review
For short code campaigns, when the campaign is approved as fully compliant by Infobip Compliance team, they submit it to MNOs. Each MNO reviews the submission, and they may approve it immediately or possibly ask for additional information. The Infobip team might reach out with these requests.
For 10DLC campaigns, the campaign is registered with TCR, after which it is reviewed by the Infobip team and underlying connectivity provider. The Infobip team might reach out with requests for additional information, or rejection reasons.
Provisioning timeline
The following table shows the typical provisioning timeline for each carrier upon receiving the request from Infobip.
Carrier/Carrier group | Typical timeline | Typical day of provisioning | Additional comments |
---|---|---|---|
AT&T Mobility | 1-2 weeks | Typically, Sunday into Monday | New short code requests submitted by Infobip to AT&T by Monday mornings are expected to be provisioned in that coming Sunday’s provisioning cycle. Provisioning requests submitted after Monday mornings to AT&T are expected to be provisioned the second Sunday after. |
T-Mobile US | 1-2 weeks | N/A | Once submitted by Infobip, T-Mobile generally takes 3-5 business days to approve and provision a new US Short code. All short codes require certification testing after provisioning. |
Verizon | 1-2 weeks | Typically, Monday | Verizon typically provisions every Monday. It is not uncommon for a short code to require two provisioning cycles for completion. Once approved and provisioned by Verizon US SC with MMS require certification testing after provisioning. |
US Cellular | 3-5 business days | N/A | SMS is generally completed within 3-5 business days. MMS is provisioned on Thursdays, so up to 7 days for MMS, if submitted on a Thursday. |
Interop | 24 hours | N/A | Interop typically completes new short code provisioning twice per month. |
Clearsky | 24 hours | N/A | Clearsky provisions daily; typically they provision the short code within 24 hours of the request. |
Google Voice | 2 weeks+ | N/A | Google Voice does not have a typical provisioning schedule. They will complete the provisioning upon request and on average take at least two weeks. |
Certification
Applies to short code campaigns only.
Certification is the process by which the campaign is validated and approved by both Infobip and the MNOs. Certification is required only for T-Mobile and Verizon (MMS campaigns only).
During the certification process, the Infobip team tests the campaign behavior. Your setup and sending mechanism must be fully ready for this test.
Where there are mismatches between your submission and behavior, Infobip contacts you to fix the behavior. When the Infobip team validates the behavior, the next stage is for the MNO to proceed with their validation.
Campaign go live
Once your campaign has been certified and approved by all MNOs, you can launch your campaign.
Campaign status
When you submit a campaign, it is assigned a status. The following table lists the possible statuses.
Campaign Status | Description |
---|---|
Draft | Campaign is still being drafted and not ready for review. |
Submitted for review | From a business perspective, the campaign brief is ready to start the Infobip review process. The Infobip Compliance team reviews the campaign and provides feedback. |
Action required | The Infobip Compliance team has found issues with your campaign brief that you need to resolve. You can find the issues under the Issues tab under Campaign details. |
Approved by Internal Reviewer | The campaign has been approved by the Infobip Compliance team. For 10DLC registration, attach a number to the campaign so that the registration can continue. |
Approved for submission | The Infobip Compliance team finishes the review of the campaign and confirms that it is fully compliant with CTIA guidelines and operator-specific requirements. |
Submitted to carriers | Campaign has been submitted for carrier's review and approval. At this stage, the campaign network status may vary from carrier to carrier. For more details on carrier network status, see Campaign Network Status. |
Registered | Your campaign has been approved by all the carriers and can be launched. |
Rejected | Your campaign is not compliant with CTIA guidelines and operator-specific requirements and has been rejected by the Infobip Compliance team. This status is used only in extreme cases when the campaign purpose is not aligned with the guidelines. |
You can export all your campaign statuses through the Infobip web interface.
Campaign network status
Once the campaign has been approved by the Infobip Compliance team and the submission to carriers has started, the campaign gets a specific network-level status per each network.
Network Status | Description |
---|---|
Not registered | Campaign has not been submitted to carrier. |
Pending | Campaign has been submitted to carrier and is pending carrier feedback. |
Certification | Campaign is being certified by the Infobip team and the carrier. Status can apply only for T-Mobile and Verizon. Other carriers to not require certification. |
Approved | Campaign has been approved by carrier. |
You can export all your campaigns and their network statuses through the Infobip web interface.
Campaign amendments
Applies to short code campaigns only.
If you have a campaign that is already live and you need to change it, you can request an amendment. Under the Campaign details, click Amend campaign.
It is possible to amend only some parameters. If you have major changes, then you must create a completely new campaign.
You can amend the following parameters:
- Campaign summary
- Use cases
- MMS support
- Frequency
- Call-to-action
- Support information
- Additional information
Campaign migrations
Applies to short code campaigns only. For 10DLC migrations, contact Support (opens in a new tab).
If you already have a campaign with another provider and you wish to use it over Infobip, you must request a campaign migration in Numbers by using Buy Numbers and then Request Number.
The Infobip Compliance team validates the request and then opens a migration campaign draft for you to complete.
Once you've submitted your migration draft for review, it will undergo a similar review process as a new campaign. The Infobip Compliance team provides feedback so that you can make the campaign compliant.
Once the campaign is compliant, the Infobip team submits it to the carriers.
For more information about the migration process, see Migrating short codes for USA and Canada.
External campaign import
Applies to 10DLC campaigns only.
If you are registered as a Campaign Service Provider (CSP) with TCR, you can use Infobip as your direct connection aggregator (DCA). Import the campaign you have registered with TCR over the Import external campaign action.
To find out more about external campaign processing, see External campaigns.